英国beat365官方网站2019年来华留学学历生招生简章
一、申请时间
申请截止时间:6月15日
二、申请条件
1.非中国籍公民,身体健康;
2.学历和年龄要求:
来华攻读学士学位者,须有高中毕业证书,年龄一般不超过 30 岁;
来华攻读硕士学位者,须具有学士学位,年龄一般不超过 35 岁;
来华攻读博士学位者,须具有硕士学位,年龄一般不超过 40 岁。
3.汉语授课:申请者汉语水平需达到HSK4级210分以上水平;
4.英语授课:对申请者汉语水平不作要求,母语为非英语国家的申请者TOEFL 成绩不低于85分或 IELTS 成绩不低于 6.0分。
三、申请流程
登录“英国beat365官方网站来华留学网上报名系统”(登录https://hebut.17gz.org/member/login.do后,点击注册)填写申请信息,完成网上报名。
四、申请材料

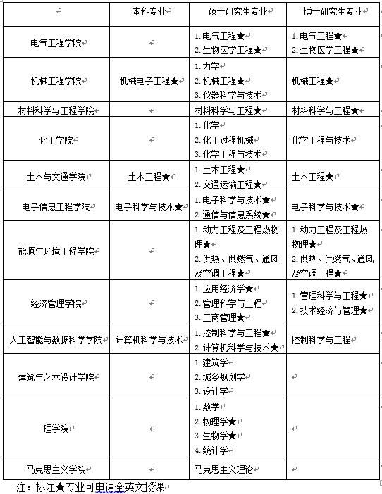
五、招生专业

六、收费标准及明细

七、奖学金内容
1.本科生
一等奖学金:免交学费,提供免费校内住宿(四人间)
二等奖学金:免交一半学费,提供免费校内住宿(四人间)
2.硕士研究生
一等奖学金:免交学费,生活费2000元/月(按照10个月发放)
二等奖学金:免交一半学费,生活费20000元/年
三等奖学金:免一半学费,提供免费校内住宿(双人间)
3.博士研究生
一等奖学金:免交学费,生活费3000元/月(按照10个月发放)
二等奖学金:免交学费,提供免费校内住宿(双人间)
八、联系方式
电 话:0086-22-60204036
传 真:0086-22-60204009
E-mail:admission@hebut.edu.cn
部 门:英国beat365官方网站国际教育学院留学生招生办公室
地 址:中国 天津 红桥区光荣道8号第七教学楼1216室
邮 编:300130
更多信息请加入QQ群(搜索群号:578376782或扫描下方二维码)

Prospectus of Hebei University of Technology 2019 for International Students
I Time to apply
Deadline:15th June
II Prerequisites
1. The applicant must be a non-Chinese citizen holding valid passport issued by a foreign country.
2. Educational background and age requirements:
A candidate for a bachelor degree must hold a certificate of high school graduation, and should generally be not older than 30 years;
A candidate for a master degree must hold a bachelor degree, and should generally be not older than 35 years;
A candidate for a doctoral degree must hold a master degree, and should generally be not older than 40 years.
3. Applicants for majors taught in Chinese must have HAK4 result not lower than 210;
4.Majors taught in English have no requirement for Chinese level of the applicants, but the applicants from a non-English-speaking country should have TOEFL results not lower than 85 or IELTS results not lower than 6.0.
III Application procedures
The applicants need to log on the “Online Application System of Hebei University of Technology for International Students” (https://hebut.17gz.org/member/login.do) to complete the online application procedures.
IV Application Materials

V Catalogue of Majors

VI Charging Standards and Details

VII Details of Scholarship
A. Bachelor:
First-class scholarship: free tuition, free accommodation (Quadruple Room)
Second-class scholarship: half tuition, free accommodation (Quadruple Room)
B. Master:
First-class scholarship: free tuition, living expense 2000RMB per month (10 months)
Second-class scholarship: half tuition, living expense 20000RMB per year
Third-class scholarship: half tuition, free accommodation (double room)
C. PhD:
First-class scholarship: free tuition, living expense 3000RMB per month (10 months)
Second-class scholarship: free tuition, free accommodation (double room)
VIII Contact Information
TEL:0086-22-60204036
FAX:0086-22-60204009
E-mail:admission@hebut.edu.cn
Department:International Student Admission Office, School of International Education, Hebei University of Technology
Address:Room 1216, Teaching Building 7, No. 8 Guangrong Road, Hongqiao District, Tianjin
Postcode:300130
For more information, please join QQ group (search QQ group: 578376782 or scan the QR code below)

