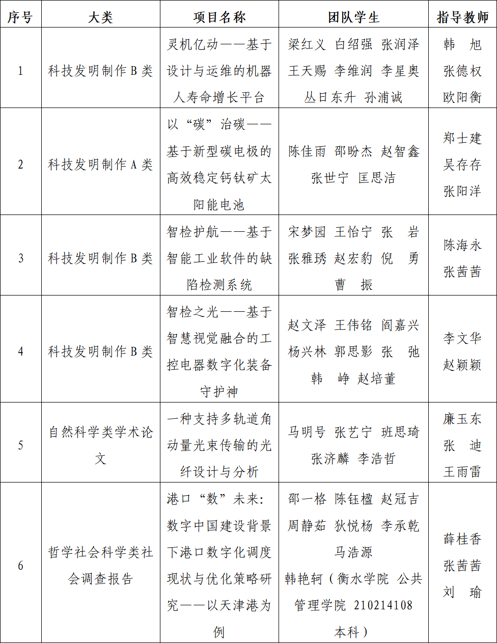
根据2023年第十八届“挑战杯”全国大学生课外学术科技作品竞赛章程要求,beat365组织开展了“挑战杯”大学生课外学术科技作品竞赛校内申报遴选工作,经过项目申报、校内初赛、复赛、决赛及省赛等环节,拟推荐《灵机亿动——基于设计与运维的机器人寿命增长平台》等6件项目作品参加“挑战杯”国赛。现将作品情况公示如下。
英国beat365官方网站“挑战杯”拟推荐参加国赛项目名单

以上拟推荐参赛作品公示期6月8日至6月12日,如对推荐作品有相关异议,请联系校团委。在公示期内,如未接收到任何意见反馈,视为无异议,校团委将按照国赛赛事进程予以作品推荐。
联系人:裴阳
联系电话:60438285
共青团英国beat365官方网站委员会
2023年6月8日